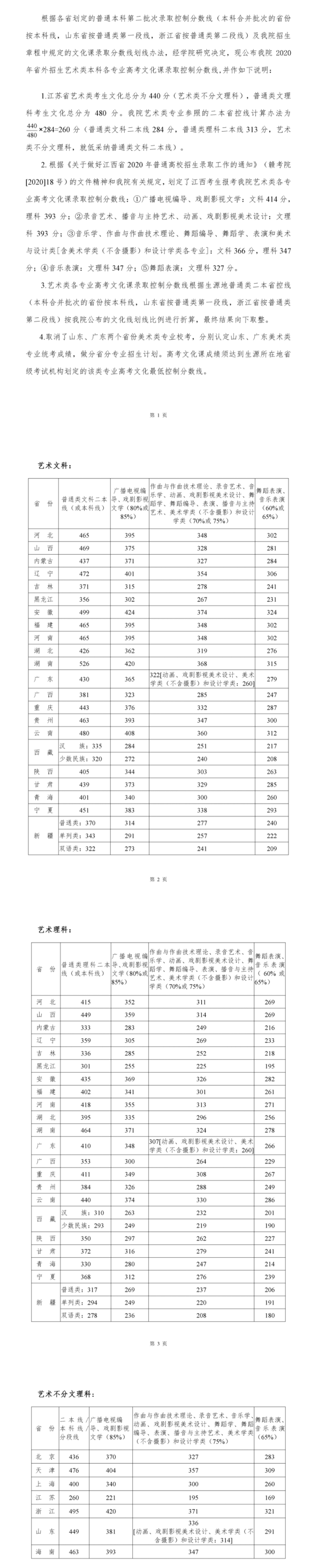
音乐院校是音乐生心中考试的第一名,但考音乐院校需要多少文化课分数呢?不同省份的文化课分数是多少呢?
今天,小编就来盘点一下中央音乐学院、中国音乐学院、上海音乐学院、四川音乐学院、武汉音乐学院、星海音乐学院、天津音乐学院、沈阳音乐学院、西安音乐学院、浙江音乐学院、哈尔滨音乐学院,11大音乐学院历年的文化课分数线,供同学们参考~
中央音乐学院
2020年中央音乐学院录取分数线

2019年中央音乐学院录取分数线

2018年中央音乐学院录取分数线

分析,央音近三年各专业文化课录取分数逐年增长!其中,音乐学(音乐学、音乐艺术管理、音乐治疗)招考方向文化课分数更高。
中国音乐学院
2020年各省各院平均文化课分数线

2019年各省各院平均文化课分数线

2018年各省各院平均文化课分数线





分析近三年国音的文化课录取情况比对,国音近三年文化分变化不大,基本持平。音乐管理、音乐学专业文化分数更高,2020年文化课录取线在345-528分左右;理科在464分-345分左右。
作曲与作曲技术理论、声乐专业更低,在200分-390左右。
上海音乐学院
2020年音乐类专业

2020年普通本科类专业

2019年音乐类专业

2019年音乐类专业

2018年音乐类专业

2018年音乐类专业

分析,上音近三年音乐类各专业文化课录取分数无明显变化!其中,音乐学招考方向文化课分数更高,上海在373分,外省395分(文)、397分(理),外省(不分文理)395分。音乐学(音乐教育、乐器修造艺术招考方向)、作曲与作曲技术理论、音乐表演、录音艺术文化课更低分数线相同,分数在170-283分之间。
但值得江苏省考生注意的是,江苏省的上音文化课折算比例不同!是语数外三门课程总分+其他四门课程去掉更高分和更低分,剩下两个科目相加乘以0.75。
四川音乐学院
2020年省外艺术类本科各专业录取更低分

2019年省外艺术类本科各专业录取更低分

2018年省外艺术类本科各专业录取更低分




分析,川音近三年各专业文化课录取分数无明显变化!部分省份有不同的分数折算比例。
武汉音乐学院
2020年普通本科招生高考文化课录取控制分数线

2019年普通本科招生高考文化课录取控制分数线

2018年普通本科招生高考文化课录取控制分数线
经武汉音乐学院招生委员会讨论通过,并报湖北省教育厅招生委员会办公室批准,我院2018年普通本科各专业方向文化投档资格线(750分制)如下:
1、音乐学专业(含音乐教育、音乐学理论、音乐管理、钢琴调律招考方向)340分;
2、作曲与作曲技术理论专业300分;
3、录音艺术专业(含音乐音响导演、音乐编辑与制作招考方向)300分;
4、音乐表演专业(演唱、中国乐器演奏、西洋管弦·打击乐器演奏、钢琴演奏、键盘乐器演奏与编导、通俗乐器演奏招考方向)290分。
分析,近三年大部分音乐专业无明显变化!其中,整体音乐专业分数最高,均为340分。
星海音乐学院
2020年各专业文化课分数

2019年各专业文化课分数

2018年各专业文化课分数


分析,近三年音乐类各专业文化课录取分数部分专业有降分趋势!
天津音乐学院
2020年各专业文化课分数


2019年各专业文化课分数


2018年各专业文化课分数


分析,天音近三年音乐类各专业文化课录取分数上下波动(波动分数在20-30分之间)!
沈阳音乐学院
2020年本科招生文化课录取分数线
按照教育部和辽宁省教育厅相关文件要求
沈阳音乐学院2020年本科招生艺术类各专业高考文化课录取分数线执行各生源所在省级招生考试机构划定的艺术类本科专业最低录取控制分数线;
艺术史论专业在普通类相应批次录取,执行相应批次各省文化课录取控制分数线。
沈阳音乐学院招生办公室
2020年8月6日
2019年本科招生文化课录取分数线
一、沈阳音乐学院执行各省级招生考试机构统一规定的批次设置以及投档原则。
二、艺术史论专业2019年仅面向辽宁省、黑龙江省、吉林省和山东省招生。该专业对考生无艺术专业统考(联考)或校考要求,在普通类专业相应批次录取有该专业志愿的考生,执行相应批次录取规则,按文化课分数由高到低依次录取。
三、除艺术史论专业外,其他专业文化课成绩录取要求不低于各生源省级招生考试机构划定的艺术类本科专业最低录取控制分数线,文理兼招。
1.音乐学(五年制)、作曲与作曲技术理论、录音艺术、音乐表演、舞蹈表演、舞蹈编导、艺术与科技专业面向全国招生,使用校考各专业最终成绩按志愿优先的方式由高分到低分依次录取。
2.音乐学(四年制)、舞蹈学(广东省除外)、表演、播音与主持艺术专业面向全国招生,辽宁省考生使用辽宁省艺术类统考成绩按志愿优先的方式由高分到低分依次录取;非辽宁省考生使用校考各专业最终成绩按志愿优先的方式由高分到低分依次录取。
四、录取排名末位同分者,依次按校考听音笔试、校考基本乐理、高考文化课总分、语文、数学、外语成绩由高到低依次排序录取。
五、沈阳音乐学院优先录取第一志愿填报沈阳音乐学院的考生,如第一志愿生源不足时,再录取其它志愿考生。
六、执行各省招考委关于高考加分的规定。
七、身体状况符合相关要求。其他按照教育部、卫生部、中国残疾人联合会印发的《普通高等学校招生体检工作指导意见》执行。
2018年本科招生文化课录取分数线
1、音乐表演各专业方向:文化课总分最低控制线280分
2、音乐学专业(五年制):文化课总分最低控制线300分
音乐学专业(音乐教育专业方向、乐器工艺各专业方向、艺术学院基础音乐教育专业方向):文化课总分最低控制线300分
音乐学专业(艺术学院乐音与健康、行进艺术教育、艺术管理各专业方向):文化课总分最低控制线310分
音乐学专业(艺术学院声乐教育、民族声乐教育、键盘器乐教育、管弦器乐教育、民族器乐教育、流行声乐教育、流行器乐教育各专业方向):文化课总分最低控制线280分
3、作曲与作曲技术理论各专业方向:文化课总分最低控制线300分
4、舞蹈表演、舞蹈学、舞蹈编导各专业方向:文化课总分最低控制线260分
5、表演各专业方向:文化课总分最低控制线280分
6、戏剧影视文学专业:语文最低控制线90分,文化课总分最低控制线330分
7、广播电视编导各专业方向:文化课总分最低控制线320分
8、戏剧影视美术设计各专业方向:文化课总分最低控制线300分
9、录音艺术专业:文化课总分最低控制线300分
10、播音与主持艺术专业:文化课总分最低控制线300分
2017年本科招生文化课录取分数线
1、音乐学专业(含音乐教育、音乐学理论、艺术管理、钢琴调律招考方向)335分;
2、作曲与作曲技术理论专业295分;
3、录音艺术专业(含音乐音响导演、音乐编辑与制作招考方向)295分;
4、音乐表演专业(演唱、中国乐器演奏、西洋管弦·打击乐器演奏、钢琴演奏、键盘乐器演奏与编导、通俗乐器演奏招考方向)285分;
5、舞蹈表演专业235分;
6、舞蹈编导专业260分。
分析近两年沈阳音乐学院均未发布各专业文化课录取分数线!小编特找到2018-2017年沈音文化课录取分数线为各位考生做参考对比!
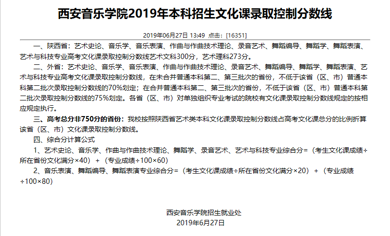
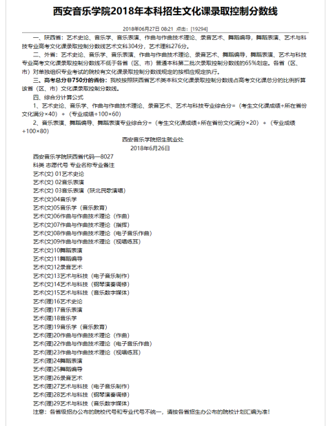
西安音乐学院
2020年各专业文化课分数

2019年各专业文化课分数

2018年各专业文化课分数

分析,近三年音乐类各专业文化课录取分数无明显变化!
浙江音乐学院
2020年各专业文化课分数

2019年各专业文化课分数

2018年各专业文化课分数


哈尔滨音乐学院

暂未公布近三年文化课录取分数线。
考生们请注意,11大音乐学院的招考有些专业的文化课成绩要求很高,还有许多文化课低分专业。
考生在报考时,除了要对校考考试专业的专业产生重视外,还需要留意该专业在本省历年的文化课录取情况,结合自己的实际水平,进行报考!
古筝、钢琴、民族器乐、西洋器乐课程 | |||||
月度课程 | 课程 | 每周 | 每月 | 总课量 | 课程费用 |
名师专业课 | 1V1 | 3节 | 12节 | 189节总课时包 含 节专业课 12节专业1对1 4节声乐语言拓展课 4节艺术形体课 4节音乐台词课 4节音乐鉴赏课 8节艺术指导课 216节小班课 1次大师课 | 艺考生全年总费用66800 暑假五十天学费22000 |
音基陪练课 | 小班课
| 4节 | 16节 | ||
乐理课 | 小班课 | 12节 | 48节 | ||
视唱课 | 小班课 | 12节 | 48节 | ||
练耳课 | 小班课 | 12节 | 48节 | ||
声乐语言拓展 | 小班课 | 1节 | 4节 | ||
音乐鉴赏 | 小班课 | 1节 | 4节 | ||
艺术指导 | 1v1 | 2节 | 8节 | ||
大师强化班 | 1次 | ||||
普通A班 | 元 | ||||
普通B班 | 元 | ||||
校考VIP定向班 | 限招15人,各大音乐学院限招15人 | ||||
以上课程费用不包含食宿费用 | |||||
昆山校区报名优惠政策 1. 两人及以上团报学员学费各减免1000元 3.复读学员凭借往届考试证明可享受2000元助学金 提前报名暑假短期集训班优惠: 1.1000元定金可预留名额,同时减免学费1000元 2.6月份之前全款或预交10000元定金学员可享受学费减免2000元 | |||||







